学校首页
|
联系我们
网站首页
学院概况
学院介绍
学院领导
机构设置
师资队伍
师资概况
名誉教授
教师名录
师德师风
师德十佳
教育教学
本科生教育
专业介绍
管理文件
子菜单1
子菜单2
子菜单3
子菜单4
教学改革
研究生教育
专业介绍
管理文件
子菜单1
子菜单2
子菜单3
子菜单4
导师队伍
学科建设
科学研究
研究机构
科研项目
科研成果
社会服务
实验教学
实验室介绍
管理文件
管理制度
教学实验中心
党群工作
党建工作
理论学习
工作动态
组织建设
工会工作
团学动态
关工委
学生工作
招生信息
就业信息
学工动态
制度文件
校友专栏
校友风采
地质工程专业
交通工程专业
城市地下空间工程专业
铁道工程专业
硕博研究生
网站首页
>
学院概况
>
教师简介
>
正文
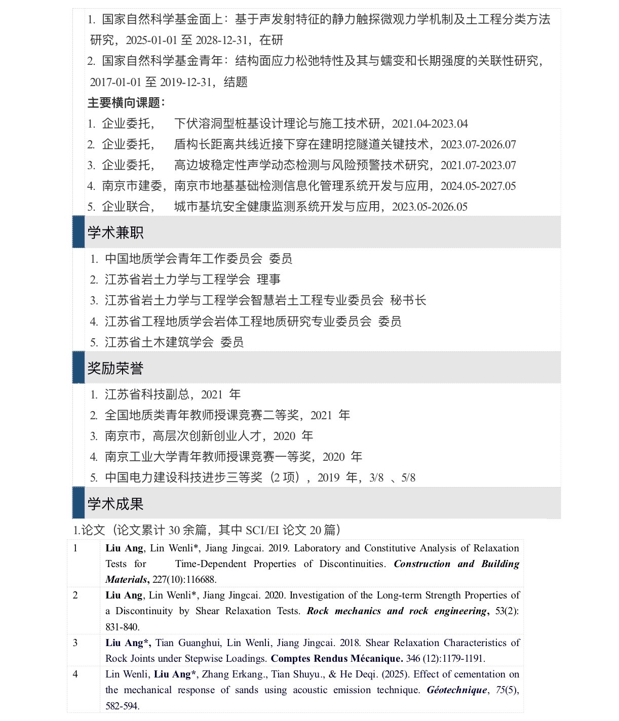
刘昂
作者: 时间:2021-04-21 点击数: 更新时间:2026-03-20
上一篇:
蔡晓慧
下一篇:
周正华